BJ8RP-110VDC – Rơle chốt – Arteche (110V DC/ 8 CO)
Thông tin kỹ thuật:
| Ứng dụng | Khóa nguồn độc lập |
| Tiếp điểm | 8 CO |
| Kích thước | 90x50x100,5mm |
| Điện áp tiêu chuẩn | 110V DC |
| Dải điện áp | -20% +10% Un |
| Điện áp tác động | Xem đồ thị điện áp theo nhiệt độ |
| Mức tiêu thụ trung bình | <25.2 W dc |
| Thời gian tác động | <10 ms Vdc / <20 ms. Vac |
| Vật liệu tiếp điểm | AgNi |
| Điện trở tiếp điểm | ≤ 30 mΩ (15 mW LDL range) |
| Khoảng cách giữa các tiếp điểm | 1,8 mm |
| Dòng điện liên tục | 10 A |
| Dòng điện tức thời | 30 A 1s. 80 A 200 ms. 200 A 10 ms |
| Khả năng đóng tối đa | 40A, 0,5s, 110Vdc | 30A, 1s, 36Vdc, | 30.000 operations (1op/15s) |
| Khả năng ngắt tối đa | 100.000 operations |
| Điện áp tối đa giữa hai tiếp điểm hở | 250 Vdc / 400 Vac |
| Độ bền điện môi | 2 kV. 50Hz. 1 min |
| Điện áp xung | 5 kV. 0,5 J. 1,2/50 µs |
| Điện trở cách điện | 500 Vdc.; > 100MW |
| Tuổi thọ cơ học | 10.000.000 |
| Đế | JN DE IP 10, JN DE 2C IP10, JN DE IP 20, JN DE 2C IP20, JN TR OP, JN TR2C OP, J DE CL IP, J DE CL IP |
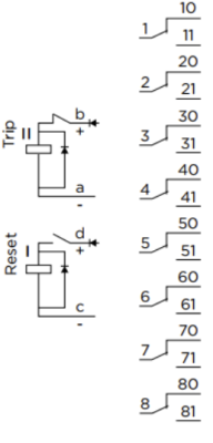
Sơ đồ:

Thông tin Rơle chốt Arteche
Rơle chốt Arteche là thiết bị lý tưởng được ứng dụng rộng rãi trong các hệ thống điều khiển và bảo vệ điện, bao gồm: nhà máy công nghiệp, máy phát điện, nhà máy điện, và các trạm biến áp 110kV, 220kV, 500kV. Với thiết kế hiện đại và chất lượng vượt trội, sản phẩm này đáp ứng tốt các yêu cầu khắt khe trong vận hành hệ thống.
Rơ le ngắt và chốt của Arteche (LOR – ANSI 86) là những thiết bị chuyên dụng, được thiết kế để đáp ứng các yêu cầu khắt khe trong các ứng dụng ngắt và chốt mạch. Sản phẩm này nổi bật với khả năng hoạt động nhanh chóng, an toàn, đảm bảo hiệu suất tối ưu cho các thiết bị điện. Rơ le Arteche LOR được sử dụng trong các trường hợp cần tính chính xác cao, khả năng hoạt động liên tục và độ tin cậy vượt trội, đặc biệt trong các ứng dụng đòi hỏi hiệu suất và độ bền lâu dài.
Thông tin liên hệ:
- Hotline: 0886 487 886
- Youtube: Tự Động Hóa Châu Âu
- Facebook: Tự Động Hóa Châu Âu
Chính sách mua hàng:
- Chính sách bảo hành 12 tháng
- Chứng từ: CO/CQ, hóa đơn VAT
- Hỗ trợ kỹ thuật
- Hỗ trợ vận chuyển toàn quốc
Giới thiệu về Arteche
Arteche là tập đoàn hàng đầu toàn cầu trong lĩnh vực cung cấp các giải pháp và thiết bị quản lý năng lượng. Với hơn 75 năm kinh nghiệm, Arteche chuyên nghiên cứu và phát triển các sản phẩm tiên tiến, giúp tối ưu hóa hiệu suất hệ thống điện. Sản phẩm của Arteche được ứng dụng rộng rãi trên toàn thế giới, đảm bảo chất lượng, độ tin cậy và đáp ứng các tiêu chuẩn khắt khe nhất.
Giới thiệu về Tự Động Hóa Châu Âu:
là Website, là người trợ lí mua hàng, kết nối người mua hàng với:
CÔNG TY CỔ PHẦN TỰ ĐỘNG VIỆT tự hào là đại lý phân phối chính thức các sản phẩm chính hãng của Arteche, Finder, Datalogic tại Việt Nam. Chúng tôi cung cấp đa dạng sản phẩm chất lượng, cam kết giá cả cạnh tranh và dịch vụ khách hàng vượt trội.
Với đội ngũ tư vấn chuyên nghiệp và nhiệt tình, chúng tôi sẵn sàng hỗ trợ bạn chọn lựa sản phẩm phù hợp nhất với nhu cầu. Đặc biệt, dịch vụ giao hàng nhanh chóng trong vòng 1-2 giờ cho khách hàng nội thành Hồ Chí Minh và từ 1-2 ngày đối với các tỉnh thành khác. Đến với CÔNG TY CỔ PHẦN TỰ ĐỘNG VIỆT, bạn sẽ hoàn toàn hài lòng với chất lượng dịch vụ và sản phẩm.
Liên hệ ngay qua Hotline: 0886 487 886 (Zalo, Call) hoặc Email: quochungautomation@gmail.com để được tư vấn và nhận nhiều ưu đãi hấp dẫn!



