VDF-10 24VDC – rơle giám sát – Arteche (24VDC/ 2CO)
| Đặc trưng | Giám sát mạch cắt |
| Tiếp điểm | 2 CO |
| Kích thước | 42.5 x 50.4 x 96.6mm |
| Điện áp tiêu chuẩn | 24V DC |
| Dải điện áp | -20% +10% Un |
| Điện áp tác động | Xem đồ thị điện áp theo nhiệt độ |
| Mức tiêu thụ trung bình | <1.9 W |
| Thời gian tác động | <500 ms |
| Vật liệu tiếp điểm | AgNi |
| Điện trở tiếp điểm | ≤ 30 mΩ |
| Khoảng cách giữa các tiếp điểm | 1,8 mm |
| Dòng điện liên tục | 8 Ampe |
| Dòng điện tức thời | 15 A 4s. |
| Khả năng đóng tối đa | 15A, 4s, 110Vdc |
| Khả năng ngắt tối đa | 100.000 operations |
| Điện áp tối đa giữa hai tiếp điểm hở | 250 Vdc / 400 Vac |
| Độ bền điện môi | 2 kV. 50Hz. 1 min |
| Điện áp xung | 5 kV. 0,5 J. 1,2/50 µs |
| Độ bền điện môi giữa các tiếp điểm hở | 1,0 kV. 50Hz. 1 min |
| Điện áp xung giữa các tiếp điểm hở | 2,5 kV. 0,5 J. 1,2/50 µs |
| Điện trở cách điện | 500 Vdc.; > 100MW |
| Tuổi thọ cơ học | 10.000.000 |
| Đế | FN DE IP10, FN DE2C IP10, FN DE IP20, JN DE2C IP21, FN TR OP, JN TR2C OP, FN DE CL IP20, FN EMP OP |
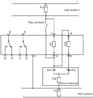
Sơ đồ:

Thông tin rơle cắt nhanh Arteche
Rơle giám sát Arteche là thiết bị lý tưởng được ứng dụng rộng rãi trong các hệ thống điều khiển và bảo vệ điện, bao gồm: nhà máy công nghiệp, máy phát điện, nhà máy điện, và các trạm biến áp 110kV, 220kV, 500kV. Với thiết kế hiện đại và chất lượng vượt trội, sản phẩm này đáp ứng tốt các yêu cầu khắt khe trong vận hành hệ thống.
Chính sách mua hàng:
- Chính sách bảo hành 12 tháng
- Chứng từ: CO/CQ, hóa đơn VAT
- Hỗ trợ kỹ thuật
- Hỗ trợ vận chuyển toàn quốc
Thông tin liên hệ:
Công Ty Cổ Phần Tự Động Việt
- Địa chỉ: 108 Trần Hưng Đạo – P. Tân Sơn Nhì – Q. Tân Phú – TP. Hồ Chí Minh – Việt Nam
- Hotline: 0886 487 886
- Email: quochungautomation@gmail.com
- Youtube: VietAutomation
Giới thiệu về VietAutomation:
là Website, là người trợ lí mua hàng, kết nối người mua hàng :
CÔNG TY CỔ PHẦN TỰ ĐỘNG VIỆT tự hào là đại lý phân phối chính thức các sản phẩm chính hãng của Arteche, Finder, Datalogic tại Việt Nam. Chúng tôi cung cấp đa dạng sản phẩm chất lượng, cam kết giá cả cạnh tranh và dịch vụ khách hàng vượt trội.
Với đội ngũ tư vấn chuyên nghiệp và nhiệt tình, chúng tôi sẵn sàng hỗ trợ bạn chọn lựa sản phẩm phù hợp nhất với nhu cầu. Đặc biệt, dịch vụ giao hàng nhanh chóng trong vòng 1-2 giờ cho khách hàng nội thành Hồ Chí Minh và từ 1-2 ngày đối với các tỉnh thành khác. Đến với CÔNG TY CỔ PHẦN TỰ ĐỘNG VIỆT, bạn sẽ hoàn toàn hài lòng với chất lượng dịch vụ và sản phẩm.
Liên hệ ngay qua Hotline: 0886 487 886 (Zalo, Call) hoặc Email: quochungautomation@gmail.com để được tư vấn và nhận nhiều ưu đãi hấp dẫn!



